国内
河南畜牧兽医信息网

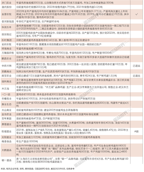
2023年中国蛋鸡企业50强和肉鸭企业50强
来源:🔗国际家禽  2023-09-05 16:06  点击:3689



 编辑:刘金娥

声明:河南畜牧兽医信息网刊登的文章仅代表作者个人观点,文章内容仅供参考,并不构成投资建议,据此操作,风险自担。如果转载文章涉嫌侵犯您的著作权,或者转载出处出现错误,请及时联系文章编辑进行修正(电话:0371-65778965 )。河南畜牧兽医信息网原创文章,转载请注明出处及作者。感谢您的支持和理解!

发表评论
0评