国内
河南畜牧兽医信息网

《乳制品生产许可审查细则(征求意见稿)》
意见发布
 来源:🔗国家市场监管总局、乳品智库  2026-01-12 16:50  点击:575

1767840370947674.png

1月5日,国家市场监管总局正式发布《乳制品生产许可审查细则(征求意见稿)》,对2010年版旧细则进行全面修订。这次不是小修小补,而是从分类到人员、从设备到制度的“系统性升级”,直接关系到每个家庭的餐桌安全,而且你有权利参与新规制定!

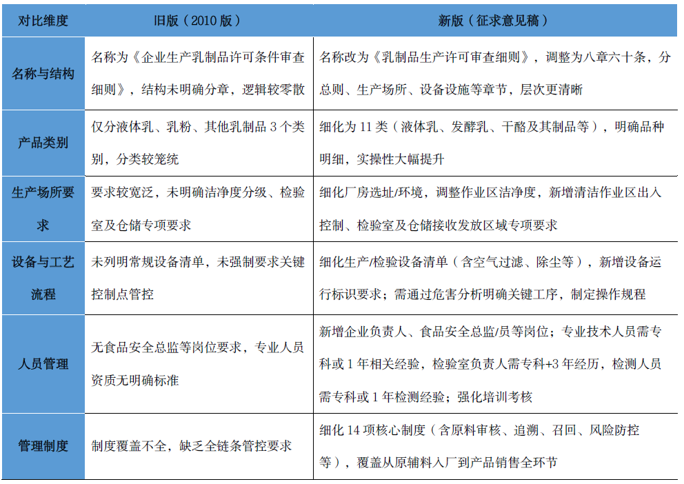
旧规“粗放”,新规“较真”:这7大变化太关键!

以前买乳制品,你可能会疑惑:特色奶、手工奶酪有没有统一标准?生产环节谁来把关?这次修订全给说透了。

产品分类从“3类”扩到“11类”

由原来的液体乳、乳粉、其他乳制品3个类别调整细化为液体乳、发酵乳、乳粉、浓缩乳制品、乳脂制品、干酪及其制品、乳清及其制品、特色畜种乳制品、地方特色乳制品、婴幼儿配方乳粉用基粉和其他乳制品等11类许可类别,通过明确、细化许可类别及产品明细,提高《细则》的实际操作性。哪怕是地方特色奶皮子,也能被精准监管。

生产场所“划清红线”

厂房选址、洁净度分级、检验室配置、仓储管理都有了明确要求,清洁作业区还要管控出入,从源头减少污染风险。

设备设施“明码标价”

列出生产、检验必备设备清单,空气过滤、除尘、清洁消毒设备都有具体技术要求,还得贴运行状态标识,杜绝“带病作业”。

人员要求“专业过硬”

新增食品安全总监岗位,得有专科以上学历+3年相关经验;检验人员要么是专科背景,要么有1年以上检测经验,还得定期培训考核,“外行管安全”成为过去。

管理制度“覆盖全链条”

从原料供应商审核、进货查验,到生产控制、质量追溯,再到不合格品召回、食品安全事故处理,14项制度把“从牧场到餐桌”的每个环节都管起来。

工艺流程“抓关键”

要求企业找出生产中的风险点,制定专门操作规程,比如奶粉干燥、奶酪发酵等关键工序,再也不能“凭经验来”。

结构更清晰

从旧版的零散要求,变成八章六十条的系统规范,监管有依据,企业好执行。

为什么这次修订值得每个消费者关注?要知道,2010版细则已经实施十多年,随着乳制品行业发展,特色产品增多、新生产工艺出现,旧规的“笼统性”越来越难适配需求。比如之前“其他乳制品”类目太宽,导致部分特色乳制品缺乏明确标准;人员资质无硬性要求,可能出现“不懂安全的人管安全”的情况。

而这次新规,完全是“问题导向”:调研了全国多家企业,征求了5轮意见,参考了最新食品安全国家标准,就是要把监管的“尺子”划得更细、更实。以后你买乳制品,不管是普通牛奶还是小众的乳清蛋白饮品,都能确认它的生产环节合规、检验合格,安全感直接拉满。

新旧乳制品生产许可审查细则核心差别对比:从“粗放监管”到“全链条精管”

1767840516699494.png

附件1:乳制品生产许可审查细则(征求意见稿).pdf

附件2:《乳制品生产许可审查细则(征求意见稿)》修订说明.pdf


 编辑:张光磊

声明:河南畜牧兽医信息网刊登的文章仅代表作者个人观点,文章内容仅供参考,并不构成投资建议,据此操作,风险自担。如果转载文章涉嫌侵犯您的著作权,或者转载出处出现错误,请及时联系文章编辑进行修正(电话:0371-65778965 )。河南畜牧兽医信息网原创文章,转载请注明出处及作者。感谢您的支持和理解!

发表评论
0评