猪病
河南畜牧兽医信息网

研究揭示非洲猪瘟病毒拮抗宿主天然免疫应答新机制
来源:🔗中国农业科学院兰州兽医研究所  2022-03-07 14:38  点击:6656

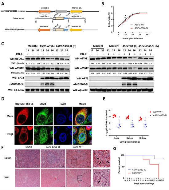
近日,中国农业科学院兰州兽医研究所口蹄疫与新发病流行病学创新团队在非洲猪瘟病毒免疫逃逸及致病机制方面研究取得新进展,该研究鉴定了非洲猪瘟病毒新的免疫抑制基因MGF360-9L,证实了MGF360-9L是非洲猪瘟病毒的主要毒力因子之一,系统解释了该基因拮抗宿主天然免疫应答的分子机制,相关研究成果发表在《mBio》。

该研究发现,非洲猪瘟病毒MGF360-9L蛋白能够拮抗JAK-STAT信号通路。进一步研究发现MGF360-9L通过凋亡途径降解STAT1,通过泛素-蛋白酶体途径降解STAT2,从而抑制I型干扰素的信号转导。动物实验结果表明,缺失MGF360-9L基因的重组非洲猪瘟病毒对猪体的致病力显著降低。该研究揭示了非洲猪瘟病毒免疫逃逸的一种新策略,鉴定了一个新的非洲猪瘟病毒的毒力因子,为非洲猪瘟病毒致病机制探索和疫苗的研发提供了新的理论依据。

该研究得到国家重点研发计划等项目的资助。

原文链接:https://pubmed.ncbi.nlm.nih.gov/35076286/

 编辑:刘金娥

声明:河南畜牧兽医信息网刊登的文章仅代表作者个人观点,文章内容仅供参考,并不构成投资建议,据此操作,风险自担。如果转载文章涉嫌侵犯您的著作权,或者转载出处出现错误,请及时联系文章编辑进行修正(电话:0371-65778965 )。河南畜牧兽医信息网原创文章,转载请注明出处及作者。感谢您的支持和理解!