猪病
河南畜牧兽医信息网

什么是母猪二胎综合征?
母猪二胎综合征综合防控策略
 来源:🔗猪场管理者  2025-10-09 12:15  点击:1508

一胎母猪表现优异,令人期待,为何到了二胎就出现产仔数骤降、奶水差、断奶后不发情?今天,我们就来彻底分析二胎综合征的缘由,并找到防控策略。

 

 

01 什么是母猪二胎综合征?

 

母猪二胎综合征,特指母猪在成功分娩第一胎后,在第二胎次出现的以产仔数显著下降(通常比一胎下降15%-30%甚至更多) 为核心,并伴随母猪泌乳性能差、断奶后发情率低、返情率高、淘汰率升高等一系列问题的综合性生产障碍。

 

核心特征是一种典型的生产性能“断崖式”下跌,是母猪繁殖潜力未能充分发挥的直接体现。

 

我们可以通过与一胎母猪的对比,来清晰地识别二胎综合征。

 

一胎母猪与发生二胎综合征母猪的临床表现对比

 

02 发生原因

 

二胎综合征并非单一原因所致,它是一胎母猪在“后备-妊娠-哺乳”整个周期中所承受的生理、营养和管理应激的集中爆发。

 

1. 营养与管理失衡(根本原因)

 

一胎哺乳期营养透支: 一胎母猪本身仍处于生长发育阶段(骨骼、骨盆仍在扩大),需要额外的营养用于自身生长。同时,它又要承担高昂的哺乳任务。此时若日粮营养浓度(尤其是能量、氨基酸、钙磷)不足,母猪便会大量动员自身体储(脂肪和肌肉) 来产奶,导致哺乳期失重过大、背膘急剧下降。

 

关键数据: 研究表明,一胎母猪在哺乳期P2背膘损失若超过4-5mm,或断奶时背膘厚度低于12mm,其断奶至发情的间隔会显著延长,二胎产仔数明显减少。

 

背膘管理不当: 忽视了对一胎母猪背膘的动态监控。没有做到“妊娠期优饲增膘,哺乳期控损保膘”。

 

2. 初配时机不当(基础原因)

 

为了追求早投产,在后备母猪未达到体成熟和性成熟标准时就匆忙配种。

 

标准建议: 纯种母猪建议≥230日龄,体重≥135kg,P2背膘≥16mm,并且在第二次或第三次发情时配种。过早配种会导致母猪自身发育与胎儿发育竞争营养,为一胎和二胎的生产埋下隐患。

 

3. 哺乳期采食量不足(直接原因)

 

一胎母猪带仔多,泌乳负担重。如果产房环境差(温度高、湿度大)、饮水不足、饲料适口性差或饲喂程序不合理,导致哺乳期采食量上不去,能量负平衡加剧,体况崩溃成为定局。

 

目标数据: 一胎母猪哺乳期日均采食量应尽力达到 6.5kg以上,高峰采食量应超过 7.5kg。

 

4. 生殖系统恢复不良(生理原因)

 

一胎母猪产程长、难产助产多,易引发子宫内膜炎。若产后消炎不到位,生殖系统未能完全修复,将直接影响二胎的受孕和胚胎着床。

 

5. 疫病与毒素影响(潜在原因)

 

蓝耳病、伪狂犬、圆环病毒等繁殖障碍性疾病的活跃,会直接攻击母猪生殖系统。饲料中的霉菌毒素(如玉米赤霉烯酮)会干扰母猪正常的内分泌,导致假发情、卵巢囊肿等问题。

 

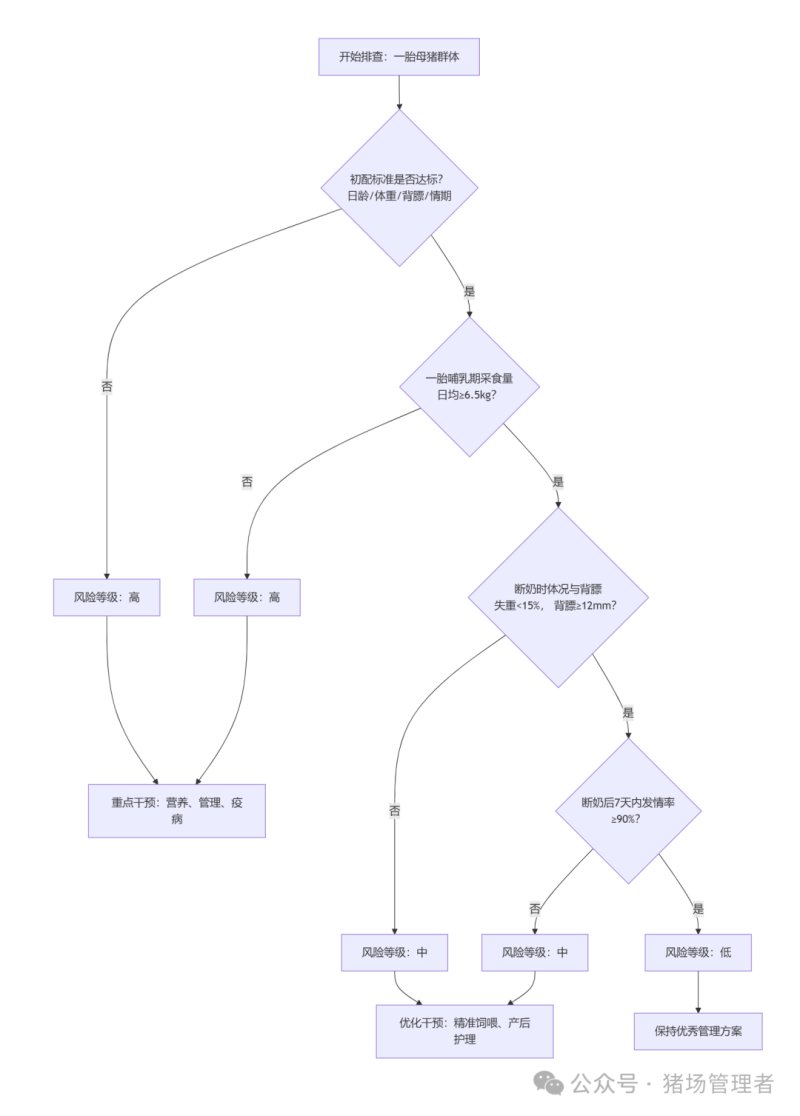
03 如何排查与评估发生风险

 

对于猪场而言,关键在于预警和预防。以下排查流程,可以帮助您系统评估场内一胎母猪群发生二胎综合征的概率。

 

 

根据流程图,我们可以从以下几个方面分析:

 

重点1:核查初配记录

 

排查问题: 您场内的后备母猪,有多少比例是在低于标准(230日龄,135kg,16mm背膘,第二情期)的情况下配种的?

 

未达标准如何办: 如果大部分未达标,则二胎综合征发生概率极高。必须立即修正配种标准,对后备母猪进行精准培育。

 

重点2:分析一胎哺乳期采食量 

 

排查问题: 调取最近3个月一胎母猪的哺乳期采食量记录,计算平均值和高峰值。有多少母猪日均采食量低于6.0kg?

 

未达标准如何办: 如果采食量普遍不达标,风险极高。需从产房环境(降温、通风)、饮水器(水流量≥2.5L/分钟)、饲料新鲜度、少喂勤添的饲喂模式等方面进行全面改进。

 

重点3:监测断奶体况与背膘

 

排查问题: 在断奶时,随机抽样10-20头一胎母猪,进行体况评分和背膘测定。它们的平均背膘是多少?有多少低于12mm?

 

未达标准如何办: 如果背膘普遍过低,风险中至高。必须加强妊娠后期的增膘饲喂(攻胎),并严格执行哺乳期的“高营养、高采食”策略。对断奶时极瘦的母猪,要单独组群,进行“优饲催情”。

 

重点4:追踪断奶后发情 

 

排查问题: 统计上一批断奶的一胎母猪,其7天内发情率是多少?低于85%即为警报。

 

未达标准如何办: 如果发情率低,风险中等。除了改善营养,应重点检查产后消炎是否彻底,并排查蓝耳病等疫病状况。可以采用公猪诱情、运动刺激等办法促进发情。

 编辑:张光磊

声明:河南畜牧兽医信息网刊登的文章仅代表作者个人观点,文章内容仅供参考,并不构成投资建议,据此操作,风险自担。如果转载文章涉嫌侵犯您的著作权,或者转载出处出现错误,请及时联系文章编辑进行修正(电话:0371-65778965 )。河南畜牧兽医信息网原创文章,转载请注明出处及作者。感谢您的支持和理解!