其他
河南畜牧兽医信息网

猪常温精液长途运输关键因素探究
 来源:🔗猪业科学  2025-10-11 14:37  点击:861

生猪养殖一直是我国农业经济的重要支柱产业,随着饲养量和养殖技术的提高,规模化和集约化生产逐渐取代了传统养殖。人工授精(AI)作为关键的繁殖技术手段,因其具有提高公猪配种效能、降低公猪饲养成本、加速优良基因传递和控制生殖道疾病传播等优点,在现代养猪企业中得到了广泛应用。精液质量是影响人工授精技术效果的关键因素之一,尤其对于长距离运输的精液,如何保障运输精液的质量是养猪业亟需解决的重要问题。

 

当前,通过公猪站集中供精是猪场较为普遍的繁殖生产管理方式。但随着养猪业集约化发展和跨区域优质公猪精液需求增加,常温精液的长距离运输已成为公猪站运营的重要环节。运输距离的延长可能会加剧温度波动、机械震动及运输时间延长等不利因素对精液质量的影响,进而影响人工授精的受胎率和产仔数。因此,研究猪常温精液长途运输的关键影响因素并优化运输条件具有重要的生产意义和应用价值。

 

由于猪精子对温度变化极其敏感,常温保存条件下的精子代谢活动相对活跃,更易受到外界环境的影响。梅文静等(2024)和Schulze等(2018)的研究均发现运输过程中的温度波动、pH变化和震荡均会影响精液的质量。温度过高会加速精子的代谢,导致能量耗竭;温度过低则引起冷休克,破坏膜结构;pH偏离会干扰精子的离子平衡和酶活性;震荡则可能直接造成精子尾部断裂或膜损伤。这些因素的综合作用制约了种公猪站辐射范围的扩大和优质基因的跨区域传播。近年来,天然抗氧化剂和糖类在精子保护方面的应用受到广泛关注。没食子酸甲酯(Methyl gallate,MG)作为一种多酚类抗氧化剂,可有效清除活性氧,减少氧化损伤;而海藻糖(Trehalose,Tre)则能通过稳定细胞膜结构,增强精子对外界应激的抵抗能力。本研究旨在实验室条件下评估不同温度、pH和震荡水平对猪精液质量影响,并探究添加MG或Tre能否改善精子质量,为提升猪常温精液长途运输效果提供参考依据。

 

1 材料与方法

 

1.1 精液来源

 

试验所用大白猪精液采自温氏安徽喻河区域公猪站,精子活力大于80%视为合格样品,为避免个体差异所用精液为5头以上猪只混合精液。

 

1.2 试验主要试剂和仪器

 

碘化丙啶(PI)、6-CFDA、MG、Tre均购自Sigma Aldrich公司,线粒体膜电位检测试剂盒(JC-1)试剂盒购自碧云天生物技术公司。精子分析仪(ML-300)购自南宁松景天伦生物科技公司,荧光显微镜(E800)购自Nikon公司,pH计(FE20)购自Mettlertoledo公司,摇床(RS-1005K)购自Labyeah公司。

 

1.3 试验设计

 

试验一:探究不同温度、pH和震荡条件对猪精液常温模拟运输效果的影响。首先,利用精子分析仪检测精液的精子活力和精子活率(第0天),分装后分别置于14℃、17℃和20℃条件下保存,分别于保存第1、3、5、7天测定精子活力、活率和质膜完整率,以筛选精液保存的适宜温度;其次,在适宜温度(17℃)下研究不同pH(6.0、6.5、7.0、7.5)对精液保存效果的影响,测定pH调节前后及保存第1、3、5、7天的精子活力、活率和质膜完整率,以筛选最佳的精液保存pH;第三,将精液样品(pH=6.5)存放于17℃恒温环境中,设置静止对照组和摇床震荡组(80 r/min(轻度震荡)和200 r/min(剧烈震荡))分别处理4 h和12 h,然后在17℃环境中继续保存7 d,测定震荡处理后精子的质膜完整率、线粒体膜电位以及保存第1、3、5、7天的精子活力,以评价不同模拟运输条件对精子质量的影响。

 

试验二:探究在精液中添加MG和Tre对猪常温精液模拟运输效果的影响。首先,在精液中添加不同浓度(0、5、10、20、50 μmol/L)的MG,于17℃条件下保存8 d,通过检测不同保存时间的精子活力筛选出最佳MG添加浓度;然后,在模拟运输条件下(200 r/min模拟运输4 h),比较添加最佳浓度(10 μmol/L)的MG和添加1.5 g/L Tre(参考高建明等(2007))对精子活力、质膜完整率和线粒体膜电位的影响。

 

1.4 精子活力和活率测定

 

采用全自动精子分析仪测定精子活力和精子活率,操作如下:每份样品取100 μL精液(精子总数约为2×107个)于37℃恒温孵育5 min后,取10 μL打入预热好的一次性精子计数板中,用全自动精子分析仪对精子活力及活率进行检测。

 

1.5 精子质膜完整率的测定

 

质膜完整率采用6-CFDA/PI双色标记法进行染色。操作如下:取100 μL精液于37℃恒温水浴锅中孵育5 min后依次添加0.5 μL 6-CFDA和1 μL PI,震荡混匀后共孵育10 min,结束后于荧光显微镜下观察并拍摄,精子呈绿色荧光表示质膜完整,红色荧光则表示质膜破损。 

 

精子质膜完整率=质膜破损精子/精子总数×100% (1)

 

1.6 精子线粒体膜电位的测定

 

取100 μL精液,参照线粒体膜电位试剂盒(JC-1)说明书对精子的线粒体膜电位进行检测,并使用荧光显微镜观察拍照。

 

1.7 数据分析

 

使用SPSS 24.0和GraphPad Prism 10.4软件对试验结果进行统计学单因素方差分析(One-way ANOVA),并利用邓肯(Duncan's)进行多重比较,数据用平均值±标准误表示,P<0.05表示差异显著。

 

2 结果与分析

 

2.1 不同温度对猪精液常温储存效果的影响

 

由图1可知,在精液保存的第0~3天,14℃组、17℃组和20℃组的精子活力、精子活率和质膜完整率并无显著差异(P>0.05);但从第5天起,17℃组的精子活力、精子活率和质膜完整率均显著高于14℃组和20℃组(P<0.05)。

 

图1  不同温度对猪精液常温储存效果的影响

 

注: 图C中绿色荧光(a)表示质膜完整的精子,红色荧光(b)表示质膜破损的精子;柱状图中不同小写字母表示差异显著(P<0.05),相同小写字母表示差异不显著(P>0.05),下同

 

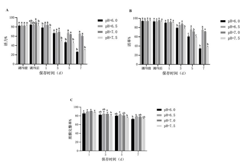
2.2 不同pH对猪精液常温储存效果的影响

 

由图2可知,在调节pH后,pH=7.5组的精子活力显著低于pH=7.0组(P<0.05),但精子活率各组间无显著差异。在保存第1~7天内,pH=6.5组和pH=7.0组的各项指标均好于pH=6.0组和pH=7.5组,且在保存第5天后pH=6.5组的精子活力和活率均显著高于pH=6.0和pH=7.5组(P<0.05),其质膜完整率也最高。总体上,pH=6.5更有利于精子保存。

 

图2  不同pH对猪精液常温储存效果的影响

 

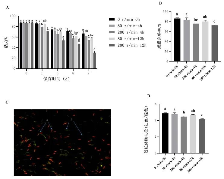
2.3 不同震荡强度及时间对猪精液常温储运效果的影响

 

由图3可知,震荡会随着转速及时间的增加对猪精子活力产生更大程度的负面影响。其中以80 r/min模拟震荡4 h(80 r/min~4 h)在7 d内的活力与对照组并无显著差异(P>0.05),80 r/min~12 h在第5天后显著低于对照组(P<0.05),200 r/min~4 h与200 r/min~12 h在1~7 d的活力均显著低于对照组(P<0.05)。200 r/min模拟震荡4 h和12 h后的精子质膜完整率和线粒体膜电位水平均显著低于对照组及80 r/min~4 h组(P<0.05)。

 

80 r/min~12 h在质膜完整率和线粒体膜电位水平上与200 r/min~4 h并无显著性差异(P>0.05),但均显著高于200 r/min~12 h(P<0.05)。

 

图3  不同震荡强度及时间对猪精子的影响

 

注:图C为精子线粒体膜电位水平检测,其中a发出较强红色荧光,表示线粒体膜电位较高;b发出较强绿色荧光,表示线粒体膜电位较低

 

2.4 MG和Tre对猪精子保存和模拟运输的影响

 

2.4.1 不同浓度MG对猪精液常温保存活力的影响

 

由表1可知,在开始保存的2~4 d,精液中添加10 μmol/L 和 20 μmol/L MG组的精子活力要显著高于未添加组和其他浓度组(P<0.05);保存第6~8天,精液中添加10 μmol/L的MG组的精子活力要显著高于未添加组和其他浓度组(P<0.05)。

 

 

2.4.2 模拟运输前添加MG或Tre对猪精子的影响

 

由图4可知,模拟震荡后Tre添加组和MG添加组在精子活力、质膜完整率和线粒体膜电位水平上均显著高于震荡对照组(P<0.05),其中Tre组的精子活力和线粒体膜电位与空白对照组差异不显著(P>0.05),MG组的精子活力与空白对照差异并不显著(P>0.05)。添加10 μmol/L MG或1.5 g/L Tre均能显著改善震荡对精子的损伤。

 

3 讨论

 

3.1 温度和pH对猪精液常温储存效果的影响

 

鉴于过去几十年关于温度和pH对精子的影响研究已较为充分,形成共识。故本研究仅测定了不同温度和pH下的活力、活率、质膜完整率以做验证。潘越博等(2010)认为常温保存以14~18℃效果较好,林峰等(2012)研究认为猪精液的保存温度15~20℃的效果要显著高于21~25℃。目前行业内普遍认为17℃为猪精子保存的最佳温度,短期可采用14~20℃保存。本研究在此基础上细化了温度梯度,更加系统地对比了14℃、17℃和20℃对猪精子的影响。

 

精子的活力和活率是评估精液品质的关键指标,其受精子质膜的选择通透性和完整性影响,后者对维持精子细胞内部环境的化学稳定性以及精子的存活、运动和受精能力至关重要。本研究表明,三个温度梯度在前3 d对猪精子活力、活率和质膜完整率并不会产生显著影响,从第5天开始,17℃保存猪精子的三个指标要显著高于14℃和20℃,这与国内相关报道一致,短期内保持恒温14~20℃对猪精子影响不大,但若要长期保存建议采用17℃。调节后初始pH=7.0在3 d内活力活率和质膜完整率要相对较高与pH=6.5及其他两组,但pH=6.5在第5天后的活力、活率和质膜完整率要高于其他各组,其中5 d后活力和活率要显著高于pH=6.0和7.5组,而质膜完整率显著高于pH=6.0组。pH对猪精液的作用前几年已有许多人进行过研究,但均为改变稀释液pH后再进行精液稀释保存试验,而本试验由于条件有限,直接调节精液pH,仅做验证。虽然研究前提略微不同,但此结论与邢月超等(2007)、李晖等(2024)、刘丑生等(1993)结论一致,其均认为pH=6.5有利于猪精液保存。猪新采集精液的ph一般为7.0左右,弱酸性环境能够通过抑制精子的代谢活性,在短期内减缓其生理机能的衰退,减少了能量消耗,有助于延长精子的保存时间。

 

3.2 震荡对猪精液常温储运效果的影响

 

本研究为了更加真实地模拟精液运输情况,参考Shanpeng Wan等(2024)研究中所描述的80 r/min模拟轻微震荡,200 r/min模拟剧烈震荡;Tim Hafemeister等(2022)文章中介绍猪精液运输时间多为0.5~12 h,平均4 h。故采用4 h模拟短途运输,12 h模拟长途运输。与人类精子相比,猪精子对机械震荡可能更为敏感。导致这种差异可能源于物种间精子膜脂组成或抗氧化能力的差异。研究结果表明,震动损害作用表现出明显的时间依赖性放大效应,如80 r/min~12 h和200 r/min~12 h在7 d后的精子活力下降幅度对比第1天分别增加7.88%和21.27%。并且震荡对质膜和线粒体的机械损伤呈现时间-剂量效应。尤其值得注意的是,猪精子在80 r/min和200 r/min条件下,长期震荡(12 h)后线粒体膜电位的下降速率比短期(4 h)分别提高1.44倍和0.70倍(图3 D),表明高频机械震荡可能通过累积性氧化损伤导致精子功能加速衰退,具体的损伤分子机制还有待探索。

 

3.3 添加MG和Tre对猪精液模拟常温运输效果的影响

 

在实际储运过程中温度较为可控,而pH虽然无法直接干预,但经过长期试验发现在短期内虽然pH会升高,但波动并不大,对精子影响有限,但震荡对精子的影响较为直接,会对精子造成不可逆的损伤,前期试验发现即使在较低频率较短时间的震荡条件下,精子活力也会明显下降。因此本试验探究在震荡条件下添加某种抗氧化物或代谢物对精子是否具有保护作用。Shanpeng Wang等(2024)研究表明震荡可能通过诱导氧化应激,使ROS生成增加,导致线粒体损伤和能量代谢障碍,从而降低精子活力,本研究也证实了震荡会损伤线粒体导致膜电位的降低。本课组前期研究了MG对猪精液常温及冷冻保存的效果,发现效果显著;MG是一种强效的天然抗氧化剂,通过清除自由基和抑制氧化应激。Tre作为一种非还原性二塘,能够在极端条件下稳定细胞膜和蛋白质结构,提示着可能具有抵抗震荡的能力。本试验为验证这两种物质是否具有抵抗震荡产生的有害影响的作用,于模拟震荡后测定的活力、质膜完整率和线粒体膜电位。研究表明,在模拟运输前添加MG或Tre均可以显著提升精子活力、质膜完整率和线粒体膜电位,从而提升猪精子抵抗震荡的能力。

 

4 讨论

 

在本试验条件下,17℃和pH=6.5是猪精液长途运输的最佳条件,在精液中添加10 μmol/L MG或1.5 g/L Tre均可以显著提升猪精子在运输中抵抗震荡损伤的能力。

 编辑:张光磊

声明:河南畜牧兽医信息网刊登的文章仅代表作者个人观点,文章内容仅供参考,并不构成投资建议,据此操作,风险自担。如果转载文章涉嫌侵犯您的著作权,或者转载出处出现错误,请及时联系文章编辑进行修正(电话:0371-65778965 )。河南畜牧兽医信息网原创文章,转载请注明出处及作者。感谢您的支持和理解!