猪病
河南畜牧兽医信息网

导致种猪死胎率骤增的原因有哪些?
你都知道吗?
 来源:🔗惠养猪  2025-10-15 11:35  点击:874

死胎率(Stillbirth Rate)是一个极其敏感且关键的指标。当某个阶段或某批次的种猪死胎率突然、显著地超过标准范围时,便是猪群健康与管理体系拉响的警报。本文将遵循“从外到内,从传染病到管理”的逻辑,层层递进,深度解析导致种猪死胎率骤增的原因,并提供基于国外文献和数据的解决方案。

 

 

01 行业标准

 

死胎是指妊娠期胎儿死亡并在分娩时以死胎形式娩出的仔猪,不包括产后短时间内死亡的弱仔。

 

在现代集约化猪场,平均死胎率多集中于全产仔数的5%上下,若短期内跨批次显著上升(如从5%升至10%+),需视为“异常事件”,应启动系统性排查。

 

三大快速鉴别问题的征兆:

 

有无“波峰式”同时出现的流产、木乃伊胎、早死弱仔?提示疫病或强烈应激;

 

死胎主要集中于产程后段(尾仔)?提示难产、宫缩乏力、助产节律或产房环境问题;

 

是否伴随同批次配种/同期妊娠群体问题?提示配种质量、精液、种公猪或疫苗时点因素。

 

02 病因学与风险点

 

死胎率上升常为多因素叠加:胚胎/胎儿期致死(感染、胎盘灌注差、营养与毒素)+ 分娩期窒息(难产、延长产程、管理不当)+ 母体与环境应激(高温、噪声、混群应激)+ 遗传与胎次结构变化。可按时间轴拆解:

 

配种至着床(0–35天):受精质量、母体激素、子宫环境、PRRS/Lepto/Parvo等早期感染、黄曲霉毒素等,可导致胚胎吸收或后续木乃伊/死胎。

 

中期妊娠(35–85天):胎盘扩张、PRRS/PCV2/流感等、营养素与毒素暴露。

 

晚期妊娠至分娩:分娩管理、宫缩、母体代谢、热应激、环境缺氧与气体、助产干预时机与技术。 

 

流行病学显示,PRRS暴发、妊娠管理缺陷及热应激往往是死胎率快速上升的前三类驱动因素之一。

 

03 传染病因素(重点)

 

一、导致死胎率升高的传染病原及其特征

 

 

二、重点流行病分析

 

猪繁殖与呼吸综合征

 

机制:胎盘复制与胎儿感染,导致流产、死胎、木乃伊胎和弱仔,且可叠加次生感染加剧母体应激与分娩异常。

 

流行学信号:繁殖群死胎率突增、流产与生弱仔同步、保育/育肥群呼吸道症状加重。

 

 

分析:多项前瞻与回顾研究确认PRRS爆发期繁殖指标显著走弱,死胎率与弱仔比例上升,产房生产效率大幅下滑。

 

快速排查:血清与口拭子PCR、胎盘与死胎组织PCR/免疫组化;查看断奶周生产曲线是否与呼吸症状同步波动。

 

细小病毒(PPV/Parvovirus)、钩端螺旋体(Leptospira)

 

典型表现:配种群木乃伊胎比例上升、死胎与繁殖失败,常呈多胎次分布。

 

风险点:免疫空档(后备入群免疫不足、疫苗失效)、野外病原压力与生物安全破口。

 

 

细小病毒与钩端螺旋体列为传统“SMEDI”综合征核心病原,仍是全球化猪场的常见风险。

 

04 非传染病因素

 

一、分娩管理与难产

 

产程延长:>6小时总产程或间隔>45–60分钟未产出新仔,死胎风险显著上升。尾仔窒息占大头。

 

助产策略:过早、过频或不规范内检与牵拉诱发宫颈水肿、宫缩紊乱;过晚则导致胎儿缺氧时间过长。

 

催产素使用:时机不当(宫颈未开、胎位未正)可造成胎儿窒息堆积。

 

人员与班次:夜间监管不足、临产识别不敏锐、记录不完整,常见于死胎“夜峰”。

 

分析:多国生产研究显示,优化产程监测、规范助产与适时能量补给可显著降低死胎率。

 

二、营养与代谢

 

能量与电解质:临产前后低血糖、低钙/低钾可致宫缩弱、产程延长。临产前过肥(BCS>3.5)与脂肪肝风险上升,影响代谢与分娩。

 

维生素矿物:维生素E/硒不足影响胎盘抗氧化与胎儿活力;胆碱/肉碱、Omega-3与必需氨基酸不足影响胎仔发育与分娩耐受。

 

霉菌毒素:黄曲霉毒素、赭曲霉毒素、T-2/呕吐毒素可致免疫抑制、胎盘血流障碍和胚胎/胎儿损伤。实务中常与死胎率波动相关联。

 

证据:多篇综述与实地调查强调毒素与微量营养素失衡在繁殖失败中的角色。

 

三、环境与应激

 

热应激:妊娠晚期与产房温湿度过高,母体体温与呼吸性碱中毒改变胎盘氧供;热浪期常见死胎率与弱仔并发上升。

 

空气质量:高CO2、低氧、氨气和硫化氢超标,可在分娩箱局部造成缺氧环境;通风不均、死角积气是隐蔽风险。

 

噪音与扰动:临产期混群、转群、长途移动、强光或噪音刺激可诱发应激性分娩障碍。

 

分析:多中心观察研究显示热应激与通风不良与分娩难产、死胎显著相关。

 

四、遗传与母体因素

 

胎次结构:高龄经产(≥6胎)与初产母猪死胎风险较高,机制涉及产道与宫缩能力差异、胎儿过大/过小、产程管理难度。

 

遗传系与体型:大产仔系群体尾仔窒息风险升高;选择方向长期偏向“全产仔数”而忽视“活仔率/产程能力”,可放大死胎敏感性。

 

公猪因素:精液品质下降(精子畸形、活力不足)、采精/稀释/保存与运输温控异常,导致早期胚胎质量差,后期表现为死胎和木乃伊胎比例上升。

 

分析:系统综述对小规模与大型商业场均提示胎次、系群与公猪精液管理与繁殖失败的相关性

 

05 通过数据诊断

 

一、首先做“分布学”判读

 

是否集中于某栋舍、某日龄段、某一助产班次、某一批次后备?若呈明显群聚,优先怀疑管理与环境或锋面性传染病。

 

死胎胎龄结构:新鲜死胎为主(皮肤未变色)指向分娩期窒息;木乃伊/大小不一指向胎内感染或长期胎盘灌注不良。

 

二、三个关键记录维度

 

产程记录:起产时间、间隔、助产时刻、催产素/镇痛用药、死亡胎序号。

 

母体指标:胎次、BCS、体温、采食与饮水、便秘、临产前后补料与电解质补液。

 

环境与设备:分娩栏温湿度曲线、CO2/氨/硫化氢点测、夜间通风与保温冲突、供氧与备用发电。

 

三、实验室与现场检测

 

病毒学/细菌学:PRRS、PPV、钩端螺旋体、流感、PCV2 PCR;流产/死胎胎盘病理;急性期母猪血清学。

 

营养与毒素:饲料霉菌毒素谱(LC-MS/MS)、维E/硒水平、精液质量分析(CASA)、水质与盐度/硝酸盐。

 

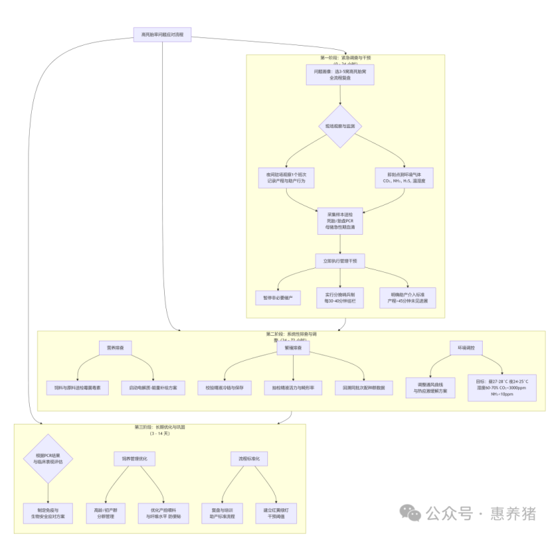
06 溯源流程,建议按时序执行!

 

 

该流程图将整个应对方案分为三个清晰的时间阶段,每个阶段包含并行的调查、分析和干预措施。

 

第一阶段(0-24小时):紧急调查与干预

 

核心任务: 快速锁定问题,并立即执行能快速生效的管理干预。

 

行动路径: 从“问题画像”开始,同步进行“现场观察与监测”和“样本采集”,最终汇入“立即执行管理干预”,有效控制现场损失。

 

第二阶段(24-72小时):系统性排查与调整

 

核心任务: 从营养、繁殖、环境三大系统层面进行深度排查和参数校准。

 

行动路径: 三个排查方向(营养、繁殖、环境)并行展开,分别指向具体的检测、校验和调整动作,旨在找到问题的根本原因并进行初步校正。

 

第三阶段(3-14天):长期优化与巩固

 

核心任务: 基于前两阶段的发现,制定中长期解决方案,并将有效做法标准化、制度化。

 

行动路径: 根据第一阶段的检测结果进行“疾病风险评估与应对”,同时并行推进“饲养管理优化”和“流程标准化”,形成一个从应急到根治、从个体到系统的完整闭环。

 编辑:张光磊

声明:河南畜牧兽医信息网刊登的文章仅代表作者个人观点,文章内容仅供参考,并不构成投资建议,据此操作,风险自担。如果转载文章涉嫌侵犯您的著作权,或者转载出处出现错误,请及时联系文章编辑进行修正(电话:0371-65778965 )。河南畜牧兽医信息网原创文章,转载请注明出处及作者。感谢您的支持和理解!