猪病
河南畜牧兽医信息网

猪严重腹泻后,
能否恢复生产性能?
 来源:🔗惠养猪  2025-10-20 14:54  点击:761

断奶后腹泻(Post-weaning Diarrhea, PWD)是我们养猪生产中最棘手、最令人痛心的问题之一。面对成群的水样腹泻、脱水和消瘦的仔猪,我们内心充满了焦虑:这些猪还能救回来吗?即使救活了,后期的长势会怎样?到底会耽误我多久的出栏时间?今天,我们将抛开泛泛而谈,总结数据和国外研究,揭示腹泻对生产性能的量化影响。

 

 

01 严重腹泻后,能否恢复生产性能?

 

恢复的程度不取决于单一的“是”或“否”,而是一个由多种因素决定的“范围”。我们可以将其理解为一条“不可逆损伤曲线”。

 

一、肠道健康的“不可逆损伤”

 

断奶期是仔猪肠道发育和免疫系统建立的关键时期。严重腹泻,尤其是病毒性腹泻,会对肠道造成毁灭性打击:

 

绒毛萎缩,隐窝增生:病原体(如轮状病毒、PEDv)会攻击并大量破坏小肠绒毛顶端的上皮细胞,导致绒毛显著缩短。健康的绒毛是营养物质吸收的主要场所,绒毛缩短意味着吸收面积急剧减少。同时,机体为了修复,会促使隐窝细胞加速分裂,导致隐窝加深。这些新生的细胞通常不成熟,吸收功能很差。文献表明,严重腹泻可使绒毛高度降低50%以上,且恢复需要1-3周时间。

 

消化酶活性骤降:位于绒毛顶端的乳糖酶、蔗糖酶等消化酶活性在腹泻期间大幅下降,导致仔猪无法有效消化母乳或饲料中的碳水化合物,这又为肠道致病菌提供了底物,形成恶性循环。

 

肠道屏障功能破坏:紧密连接蛋白受损,导致肠道通透性增加(“肠漏”),使得内毒素、病原菌等大分子物质进入血液,引发全身性炎症反应。这会消耗大量本应用于生长的能量和蛋白质。

 

二、决定恢复程度的关键因素

 

可以恢复到“功能性生产水平”,但要区分“体重追上群体中位数”和“完全抹平早期欠账”:

 

轻中度PWD且迅速控制(<3天)、干预及时:多数个体在随后2–4周可表现出一定追补,最终与群体体重差距缩小;若补饲策略优化,出栏时差距可缩至3–7天以内。, 

 

重度PWD或持续>5–7天、合并负增长和继发感染:肠道结构与功能恢复更慢,追补潜力弱,最终出栏延迟10天以上并不罕见,且FCR劣化难以完全挽回。

 

反复发作或合并PRRS/流行性腹泻等多病因:更倾向“永久折扣”,需要分群与差异化出栏策略管理风险。

 

决定“能否恢复”的关键:

 

病程长度与强度(腹泻天数、粪便评分、体重回落幅度)

 

采食量恢复速度(48–72小时内能否>80%回到基线)

 

肠道支持营养与微生态纠偏是否到位

 

环境与卫生生物安全(圈舍温度、湿度、通风、密度、清洗消毒、病原压力)

 

早期干预窗口(前72小时)

 

02 每腹泻一天,会导致出栏延迟多久?

 

早期生长停滞或减重,不仅意味着“浪费了那几天”,更意味着猪需要额外的时间来弥补这段“生长债”。生长速度越快,偿还“债务”的能力越强,延迟越少,但延迟始终存在。

 

一、国外数据:

 

 

断奶初期采食量对后续生长的决定性作用:低采食持续至6天可触发长期代谢和免疫改变,留有“生长欠账”。这解释了为何PWD的“每一天”都很关键。

 

 

PWD在行业中的流行及其对生长与抗生素/锌氧化物依赖的影响:综述显示,PWD显著拉低ADG与饲料效率,控制策略从ZnO向多因子组合过渡。

 

饲料与功能添加(益生菌、有机酸、发酵底物等)对降低PWD与改善生长的作用:通过提升肠道屏障与微生物稳态,降低腹泻率并提高ADG。

 

 

作为旁证的干预研究:当腹泻降低时,ADG显著改善,说明腹泻与生长表现负相关;虽非直接给出“每腹泻天数=多少延迟”的公式,但提供了量化构件(ADG与腹泻率/严重度的关系)。

 

二、国内数据:

 

经典生长模型: 研究表明,断奶后第一周(约21-28日龄)的日均增重(ADG)与达到出栏体重(如115kg)所需的天数呈高度负相关。断奶后第一周ADG每减少100克,达到出栏体重的时间将延迟5-10天。

 

腹泻的直接影响: 在严重腹泻期间,仔猪不仅不增重,反而会失重。假设一头8公斤的仔猪,腹泻一天可能导致失重0.2-0.5公斤。

 

量化模型分析:

 

 

注:延迟天数 = (腹泻期间损失的生长量 (kg) ) / (恢复后的平均日增重 (kg/天))。假设恢复后平均日增重为0.8kg/天,那么每损失0.4kg体重,就需要额外0.5天来弥补。而机体修复肠道、对抗炎症所消耗的能量,会进一步拉低恢复期的平均日增重,从而实际延迟时间更长。

 

典型案例计算:

 

一头28日龄、8kg的仔猪,发生严重大肠杆菌性腹泻,持续4天。

 

腹泻期: 日均失重0.3kg,4天共失重1.2kg。这意味着,它从8kg“倒退”到了6.8kg。

 

恢复期: 经过5天的精心护理,它才恢复到腹泻前的8kg体重。至此,已经过去了9天。

 

对比: 一头健康的同伴,在这9天里,假设日均增重为0.3kg,则从8kg长到了10.7kg。

 

此时,病愈猪只(8kg)与健康猪(10.7kg)已经有了2.7kg的差距。要追平这2.7kg的“生长债”,即使它后期以0.8kg/天的速度生长,也需要 2.7 / 0.8 ≈ 3.4天。这还不包括它自身从6.8kg恢复到8kg所花费的5天。因此,这4天的严重腹泻,最终可能导致出栏延迟7-10天。

 

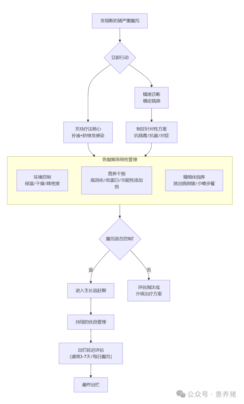
三、系统性恢复流程图

 

以下流程图概括了从腹泻发生到最终出栏的全过程管理策略与关键决策点:

 

 

四、总结与建议

 

断奶仔猪严重腹泻是一场对猪场管理和经济效益的严峻考验。我们必须清醒地认识到:

 

预防远胜于治疗: 将资金和精力投入到改善生物安全、做好驯化、优化断奶前教槽、保障栏舍环境上,是性价比最高的选择。

 

一旦发生,速度至上: 快速诊断、快速隔离、快速补液是决定生死和后期恢复的首要重点。

 

接受性能损失,量化经济损失: 每腹泻一天,出栏延迟3-7天并非危言耸听。这直接转化为更多的饲料消耗、兽药成本、人工成本和栏位占用成本。猪场管理者应以此数据为依据,做出更科学的经济决策(例如,对无恢复价值的猪只进行及时淘汰)。

 编辑:张光磊

声明:河南畜牧兽医信息网刊登的文章仅代表作者个人观点,文章内容仅供参考,并不构成投资建议,据此操作,风险自担。如果转载文章涉嫌侵犯您的著作权,或者转载出处出现错误,请及时联系文章编辑进行修正(电话:0371-65778965 )。河南畜牧兽医信息网原创文章,转载请注明出处及作者。感谢您的支持和理解!