其他
河南畜牧兽医信息网

规模化猪场标准化消毒操作程序
 来源:🔗哈药疫苗  2025-10-23 11:01  点击:1631

生物安全分区

 

规模养猪场划分红、黄、绿生物安全分区。红区风险高,需高频强消毒;黄区为过渡带,日常消毒;绿区是核心区,采用温和高效消毒方式防控疫病。

 

红区:场外车辆通道、病死猪处理区。此区域是疫病传入猪场的关键风险点,每天至少消毒 3 次。使用 4% 氢氧化钠溶液对车辆通道进行喷洒消毒,可有效杀灭常见病原微生物;病死猪处理区采用焚烧、深埋等无害化处理方式,并在处理前后用 2% 戊二醛溶液进行彻底消毒,防止疫病扩散。负责车辆消毒的人员应经过专业培训,熟悉消毒技术规范和操作流程,掌握消毒剂的使用方法和安全注意事项。

 

 

黄区:生产区入口、转猪通道。每天消毒 1 - 2 次,车辆进入时进行轮胎浸润(使用 3 - 5%来苏儿溶液)和车身喷雾消毒(0.3 - 0.5% 过氧乙酸溶液);人员进入时需沐浴、更衣和换鞋,并用 75%乙醇对手部进行消毒。

 

绿区:核心生产区(产房、保育舍等)。每周消毒 3 - 5 次,产房带猪消毒选用聚维酮碘(1:800)进行雾化消毒,对猪群刺激性小且消毒效果好;保育舍可使用过硫酸氢钾(0.1 - 0.25%)进行喷雾消毒,确保猪舍环境安全。

 

消毒场景分类

 

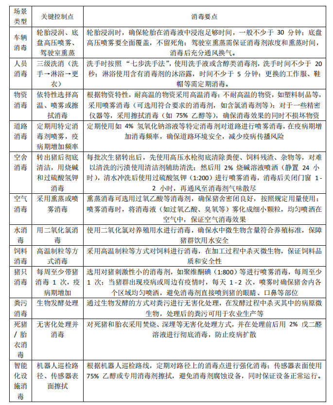
规模养猪场消毒场景涵盖车辆、人员、物资、道路、空舍、空气、水、饲料、猪只、粪污、死猪/胎衣、智能化设施等。车辆着重轮胎、底盘、驾驶室消毒;人员遵循三级洗消;物资依特性选择高温、喷雾或擦拭消毒;道路定期用特定消毒剂喷雾,疫病期增加频率;空舍转出猪后彻底清洁,用烧碱和过硫酸氢钾消毒;空气采用熏蒸或喷雾消毒;水和饲料分别用二氧化氯、高温制粒等方式消毒;猪只每周至少带猪消毒 1 次,疫病期增加;粪污生物发酵处理,死猪和胎衣无害化处理并消毒;智能化设施聚焦机器人路径与传感器,各场景均有特定要点与频率。

 

 

消毒设施

 

1、车辆消毒设施

 

(1)消毒池:养猪场应在车辆入口处设置消毒池,消毒池宽度与大门宽度一致,长度应保证车辆轮胎能在消毒液中完全浸泡,深度不低于 10 cm。消毒池应采用防渗硬质水泥结构,池顶可修盖遮雨棚,四周地面低于池沿。

 

(2)喷雾消毒设备:配备专业的喷雾消毒设备,如高压喷雾器、自动喷雾消毒系统等,确保能对车辆进行全面、均匀的喷雾消毒。喷雾设备的喷雾量、雾滴大小应可调节,满足不同消毒场景需求。

 

(3)其他设施:有条件的猪场可设置车辆清洗专用通道,配备高压水枪等清洗设备;车辆内部消毒可使用紫外线消毒灯、臭氧发生器等设备。配备专业的喷雾消毒设备,如高压喷雾器、自动喷雾消毒系统等,确保能对车辆进行全面、均匀的喷雾消毒。喷雾设备的喷雾量、雾滴大小应可调节,满足不同消毒场景需求。

 

2、猪舍消毒设施

 

(1)喷雾设备:各猪舍应配备喷雾消毒设备,如背负式喷雾器、电动喷雾器等,用于猪舍内环境、设备和带猪消毒。

 

(2)熏蒸设备:对于需要熏蒸消毒的猪舍(如空栏消毒时),应配备相应的熏蒸设备,如熏蒸器、过氧乙酸熏蒸机等。

 

(3)其他设备:根据实际需求,还可配备火焰消毒器、高压水枪等设备,用于特定区域和物品的消毒。有条件的猪场可设置车辆清洗专用通道,配备高压水枪等清洗设备;车辆内部消毒可使用紫外线消毒灯、臭氧发生器等设备。

 

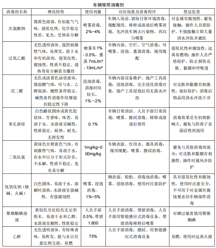
消毒剂的选择

 

1、选择原则

 

在保证消毒效果的前提下,优先选择对人安全,对设施、设备及车辆无损害,环境污染小的消毒剂;充分考虑影响消毒效果的各种因素,如环境、温度、湿度、有机物、酸碱度等;选择消毒谱广、高效、快速、作用持久的消毒剂;考虑不同消毒剂的拮抗作用,尽量不混用;严格按说明书及有关规范进行配制和使用,遵循现配现用原则;针对相同的消毒对象,应定期轮换消毒剂。

 

2、消毒剂品类

 

常用消毒剂包括氯制剂、过氧化物类、醛类、季铵盐类、碘类等。如次氯酸钠、过氧乙酸、戊二醛、苯扎溴铵、聚维酮碘等。

 

 

人员消毒

 

1、入场消毒:工作人员进入养猪场生产区前,应先在生产区入口处的洗手池用洗手液或含醇类消毒剂进行洗手消毒,洗手时间不少于 20 秒,按照 “七步洗手法” 进行操作。然后进入淋浴间,用温水和含有消毒剂(如 0.1-0.2% 过氧乙酸)的沐浴露进行淋浴消毒,淋浴时间不少于 5 分钟。淋浴后更换场内专用工作服、工作帽和工作鞋,通过消毒通道进行全身喷雾消毒,消毒后进入生产区。

 

2、日常工作中的消毒:在日常工作中,工作人员接触生猪、饲料、工具等物品后,应及时用洗手液或消毒剂洗手消毒。如在处理病猪、死猪或接触可能被污染的物品后,应先用流动水冲洗双手,再用 0.5% 聚维酮碘溶液或 75% 乙醇进行擦拭消毒,消毒时间不少于 1 分钟。

 

3、特殊情况消毒:当猪场发生疫病或周边地区有疫病流行时,工作人员应加强消毒措施。进入生产区前,除进行常规的洗手、淋浴和喷雾消毒外,还应对工作服、鞋帽等进行浸泡消毒或熏蒸消毒。工作服可浸泡在 0.2 - 0.3% 过氧乙酸溶液中 30 分钟,鞋帽可在紫外线消毒室消毒 30 分钟以上。对于车辆内部的驾驶室、车厢等密封空间,可采用熏蒸消毒或喷雾消毒。熏蒸消毒可选用 15% 过氧乙酸,用量为 7 - 10 mL/m³,熏蒸时间 1 - 2 h;喷雾消毒可选用 0.2% 过氧乙酸气溶胶,喷雾量为 50 - 80 mL/m³,消毒时间 1 h。消毒后需通风换气。

 

4、防护装备消毒:智能穿戴设备需用 75% 乙醇擦拭。智能穿戴设备如手环、头盔等在使用前后,用 75% 乙醇擦拭表面,既能有效消毒,又不会损坏设备。

 

5、访客管理:48 小时隔离期后的二次消毒流程。访客在隔离期后,进入猪场前需再次进行洗手、淋浴、更换工作服等消毒操作,并对携带物品进行消毒处理,降低疫病传入风险。

 

车辆消毒

 

1、车辆入场消毒:车辆进入养猪场前,应在远离场区一定距离(如 50m 外)的指定区域进行初步消毒。先使用高压水枪冲洗车身、轮胎、底盘等部位,去除可见污染物;再用含氯消毒剂或 0.3 - 0.5%过氧乙酸溶液对车辆进行全方位喷雾消毒,包括车身表面、轮胎、底盘、车厢内部等,消毒时间不少于30min。

 

2、车辆内部消毒:对于车辆内部的驾驶室、车厢等密封空间,可采用熏蒸消毒或喷雾消毒。熏蒸消毒可选用 15% 过氧乙酸,用量为 7 - 10mL/m³,熏蒸时间 1 - 2h;喷雾消毒可选用 0.2% 过氧乙酸气溶胶,喷雾量为 50 - 80mL/m³,消毒时间 1h。消毒后需通风换气。

 

3、轮胎消毒:车辆轮胎可采用浸润消毒或喷雾消毒。浸润消毒时,将轮胎浸泡在 2 - 4% 氢氧化钠溶液或 3 - 5% 来苏儿溶液的消毒池中,浸泡时间不少于 30min;喷雾消毒可选用有效氯含量为10000mg/L 的含氯消毒剂,对轮胎表面进行全面喷雾,确保完全浸润。

 

4、特殊情况消毒:运输过病死猪或疑似染疫生猪的车辆,参照 DB21/T 3254-2020 对车辆进行彻底清洗,然后用 2 - 4% 氢氧化钠溶液或 5 - 10% 漂白粉澄清液对车辆进行全面喷洒消毒,消毒时间不少于 60min,之后再按照常规消毒流程处理。车辆轮胎可采用浸润消毒或喷雾消毒。浸润消毒时,将轮胎浸泡在 2 - 4%氢氧化钠溶液或 3 - 5%来苏儿溶液的消毒池中,浸泡时间不少于 30 min;喷雾消毒可选用有效氯含量为 10000 mg/L 的含氯消毒剂,对轮胎表面进行全面喷雾,确保完全浸润。

 

5、楼房猪场专项要求:卸猪平台需配置双向喷雾系统。车辆在卸猪前后,双向喷雾系统可对车辆进行全方位喷雾消毒,有效杀灭车辆表面的病原体,防止疫病传播。

 

猪舍消毒

 

1、空栏消毒:每批次生猪转出后,应对猪舍进行彻底清洁,清除粪便、饲料残渣、杂物等。使用高压水枪冲洗地面、墙壁、猪栏、设备等,确保无污物残留。对难以清洗的污渍,可使用清洁剂辅助清洗。然后根据不同的消毒剂和消毒方法进行消毒,如用 2% 烧碱溶液喷洒(静置 24 小时),清水冲洗后使用过硫酸氢钾(1:200)进行喷雾消毒,干燥备用。消毒后应关闭门窗,保持猪舍密闭 1 - 2 小时,然后打开门窗通风,待消毒剂气味散尽后方可转入新的猪群。

 

2、带猪消毒:根据猪群健康状况和环境条件定期进行,建议每周至少 1 次;当猪群出现疫病或周边有疫情时,应增加消毒频率,每天 1 - 2 次。在产前 3 天、分娩当天、产后每周进行 1 次产房带猪消毒。选用对猪刺激性小的消毒剂,如聚维酮碘(1:800)等进行喷雾消毒。喷雾时应确保猪舍内各个区域都能均匀喷洒到消毒剂,注意避免消毒剂直接喷到猪的眼睛、口鼻等部位。

 

不同区域和设备消毒

 

1、地面消毒:使用喷雾器或洒水器均匀喷洒消毒液,确保地面完全湿润,消毒液用量根据地面材质和污染程度确定。

 

2、墙壁消毒:使用喷雾器从上至下均匀喷洒消毒液,重点喷洒墙角、缝隙等易积污区域,确保墙壁表面充分接触消毒液。

 

3、设备消毒:对猪栏、料槽、饮水器、产床等设备进行喷洒或浸泡消毒。料槽、饮水器等小型设备可浸泡在规定浓度的消毒液中,浸泡时间不少于规定时长;大型设备采用喷洒消毒,确保设备表面无遗漏。

 

4、空气消毒:可使用熏蒸或喷雾法对猪舍空气进行消毒,常用消毒剂为过氧乙酸或臭氧。熏蒸消毒时,应确保猪舍密闭良好,按照规定用量使用消毒剂;喷雾消毒时,将消毒液雾化成细小颗粒,均匀喷洒在空气中。

 

5、利用电解水系统对饮用水管线消毒。电解水具有杀菌快速、无残留的特点,通过电解水系统对饮用水管线进行定期消毒,可保证猪群饮用水安全。

 

6、利用脉冲强光对饲料输送通道消毒。脉冲强光能在短时间内产生高强度的光脉冲,有效杀灭饲料输送通道内的微生物,且不影响饲料品质。

 

日常消毒频次

 

1、人员消毒:工作人员每天进入生产区前必须进行洗手消毒和淋浴消毒;在生产区内,每接触完一批生猪或进行可能导致污染的操作后,应及时洗手消毒;每周应对工作服、鞋帽等进行至少一次集中消毒。

 

2、车辆消毒:饲料运输车辆每周至少消毒 1 次;生猪运输车辆每次运输前后必须消毒;人员通勤车辆每天消毒 1 次。

 

3、猪舍消毒:育肥舍、保育舍应在每批次生猪转入前、转出后进行彻底消毒;日常消毒应根据猪群健康状况和环境条件定期进行,建议每周至少 1 次;当猪群出现疫病或周边有疫情时,应增加消毒频率,每天 1 - 2 次。产房应在每批次母猪进产房前、空栏时进行彻底消毒;在产前 3 天、分娩当天消毒,产后每周进行 1 次消毒。饲料运输车辆每周至少消毒 1 次;生猪运输车辆每次运输前后必须消毒;人员通勤车辆每天消毒 1 次。

 

消毒效果监测

 

1、监测方法

 

定期对消毒后的人员手部、工作服、车辆表面、猪舍环境(地面、墙壁、设备等表面)进行采样检测,采用微生物检测法,如涂抹法、棉拭子采样法等,检测病原微生物数量,比较消毒前后的微生物数量变化,评价消毒效果。

 

智能监测技术:推荐采用 ATP 生物荧光检测仪实现实时评估。ATP 生物荧光检测仪可快速检测样品中的微生物数量,通过检测结果及时调整消毒方案,提高消毒效果。

 

2、监测频次

 

每周至少对消毒后的人员、车辆、猪舍进行 1 次消毒效果监测,在猪场发生疫病或消毒措施调整后,应增加监测频次。运输过病死猪或疑似染疫生猪的车辆,在消毒后应立即进行监测。

 

3、评估标准

 

(1)人员消毒效果评估:消毒后人员手部细菌总数应控制在一定标准以下(如 5CFU/cm²),不得检出大肠杆菌、金黄色葡萄球菌等致病菌。

 

(2)车辆消毒效果评估:消毒后车辆表面细菌总数、大肠杆菌等病原微生物不得检出或控制在较低水平(如细菌总数<10 CFU/cm² )。

 

(3)猪舍消毒效果评估:细菌总数应控制在100 CFU/cm² 以下;大肠杆菌、沙门氏菌等病原微生物不得检出。若检测结果超出标准,应分析原因并重新消毒。

 编辑:张光磊

声明:河南畜牧兽医信息网刊登的文章仅代表作者个人观点,文章内容仅供参考,并不构成投资建议,据此操作,风险自担。如果转载文章涉嫌侵犯您的著作权,或者转载出处出现错误,请及时联系文章编辑进行修正(电话:0371-65778965 )。河南畜牧兽医信息网原创文章,转载请注明出处及作者。感谢您的支持和理解!