其他
河南畜牧兽医信息网

母猪妊娠胎儿死亡判断方法与应对策略全揭秘
 来源:🔗猪场管理者  2025-11-17 15:41  点击:505

在母猪的繁殖管理中,我们都期盼着母猪能够顺利产下数量多、活力强的健康仔猪。然而,一个不容忽视的问题是:妊娠过程中的胎儿死亡。这不仅直接导致产仔数下降、木乃伊胎和死胎增加,更是对母猪健康和养殖效益的巨大损耗。那么,我们能否在母猪分娩前就判断出胎儿已经死亡?本文将深入探讨这一问题,并提供基于国外研究和实践数据的解决方案。

 

 

01 死亡阶段与主要原因

 

胎儿死亡并非一个单一事件,它可以发生在妊娠的任何阶段,但其发生原因和表现形式各不相同。通常,我们将妊娠期分为三个阶段:

 

胚胎期(配种后0-35天): 此阶段是胚胎着床和器官分化的关键时期,死亡率较高。

 

胎儿发育期(配种后36-75天): 胎儿器官继续发育,体型快速增大。

 

胎儿成熟期(配种后76天至分娩): 胎儿快速增重,为出生做准备。

 

母猪妊娠各阶段胎儿死亡主要原因分析

 

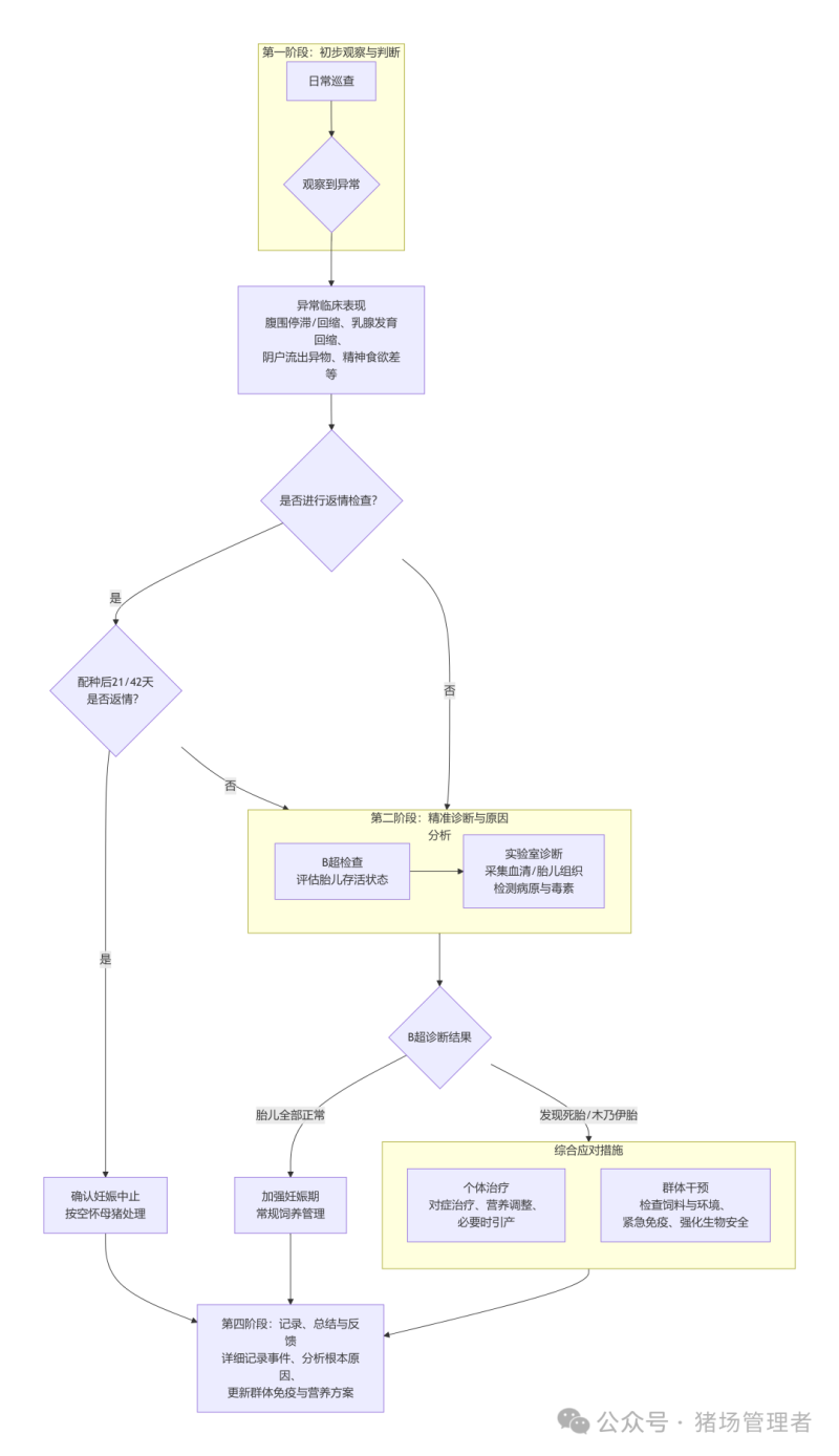
02 如何判断胎儿是否死亡?

 

在分娩前判断胎儿死亡是一项挑战性工作,需要结合多种方法进行综合判断。

 

一、临床观察法(间接判断)

 

这是最基础的方法,但特异性不高,需要经验积累。

 

腹围与乳腺发育停滞:母猪在妊娠中后期(70天后)腹围应持续增大,乳腺明显发育。如果发现母猪腹围不再增大,甚至缩小,乳腺发育迟缓或回缩,需高度警惕。

 

行为异常:母猪精神沉郁、食欲减退、有阴户流出异物(如脓性、褐色分泌物)。

 

返情:在已确认妊娠后,母猪再次出现静立发情症状,这可能是胎儿全部或大部分死亡、妊娠中止的信号。

 

二、B超诊断法(直接、精准)

 

实时B超是诊断胎儿存活与否的主要标准。

 

原理:通过检测胎心搏动和胎儿运动来判断。活胎儿可见规律、快速的心跳(通常为200-250次/分钟)和自主运动。

 

操作时机:配种后28-35天是首次妊娠诊断和观察胎心最佳时期。

 

判断死亡:如果在B超图像上,原本应观察到胎心的区域长时间无心跳,且胎儿无任何运动,形态固定,即可判定为该胎儿已死亡。

 

数据支持:研究表明,B超在妊娠30天时诊断胎儿存活的准确率可达95%以上(Kauffold et al., 2005)。对于有经验的操做者,甚至可以估算死亡胎儿的大致数量。

 

三、激素检测法(辅助判断)

 

孕酮检测:妊娠期间孕酮维持在高水平。如果胎儿死亡导致妊娠中止,孕酮水平会急剧下降。但此法无法判断部分胎儿死亡。

 

雌激素检测:妊娠后期,活胎儿会分泌硫酸雌酮,通过检测母猪血液或尿液中的硫酸雌酮水平,可以反映活胎的数量。水平过低提示活胎数少或胎儿全部死亡。

 

母猪妊娠期胎儿死亡诊断与处理流程图

 

03 应对措施

 

一旦通过B超等手段确认胎儿死亡,可立即启动应对程序。

 

一、立即进行病因排查

 

血清学检测:采集母猪血液样本,送检实验室检测PRRSV、PPV、PCV2等疾病的抗体和抗原。

 

PCR检测:对流产胎儿或木乃伊胎组织进行PCR检测,以确定是否存在特定病原的感染。

 

二、针对性处理措施

 

针对不同原因胎儿死亡的处理与预防措施

 

 

三、对母猪个体的处理决策

 

部分胎儿死亡:如果仅部分胎儿死亡,母猪通常会维持妊娠至预产期,将死胎和木乃伊胎与活仔一同产出。此时需加强母猪护理,确保其健康。

 

全部胎儿死亡/流产:如果胎儿全部死亡或发生流产,应确保母猪子宫内的内容物完全排出,使用前列腺素等药物诱导分娩或清宫,并配合抗生素治疗,防止子宫内膜炎。让母猪有一个完整的恢复期(至少一个情期),再考虑配种。

 

04 总结与建议

 

胎儿死亡是养猪生产中的隐性损失,通过科学的监测和管理,可以将其影响降至最低。

 

预防大于治疗:构建稳固的“免疫-营养-环境”三位一体防御体系是根本。严格执行疫苗接种、精准营养供给和舒适环境管理,能从源头上减少大多数胎儿死亡。

 

B超运用是关键:投资一台B超仪并培训员工熟练使用,是实现早期诊断、及时干预的最高效手段。

 

记录与分析:详细记录每头母猪的繁殖表现和异常情况,定期统计分析猪场整体的胎儿死亡率、木乃伊胎率等指标,有助于发现潜在的系统性问题。

 

果断决策:对于因严重传染病(如强毒株PRRS)导致反复繁殖失败的母猪,应及时淘汰,以净化种群。

 编辑:张光磊

声明:河南畜牧兽医信息网刊登的文章仅代表作者个人观点,文章内容仅供参考,并不构成投资建议,据此操作,风险自担。如果转载文章涉嫌侵犯您的著作权,或者转载出处出现错误,请及时联系文章编辑进行修正(电话:0371-65778965 )。河南畜牧兽医信息网原创文章,转载请注明出处及作者。感谢您的支持和理解!