行情分析
2020年全球及中国生猪养殖行业发展现状
2020-08-05 09:39  点击:2798

1、全球生猪产量大幅下降

中国为全球猪肉产量和消费量最高的国家,2018年非洲猪瘟导致中国生猪产量大幅下降。根据美国农业农业部的数据显示,2019年全球生猪产量为10.4亿头,降至自2013以来的最低水平,较2018年同比下降18.26%。

2、中国生猪市场份额连续5年下降

从存栏量来看,2019年初全球生猪存栏量为7.67亿头,较2018年同比下降1.80%。其中,中国的存栏量占到了世界的55.78%,自2014年后连续5年下降。欧盟和美国生猪存栏量占全球的比重分别为19.32%和9.76%,占比较2018年均有所下降。

从出栏量来看,2019年全球生猪出栏量为1087亿头,较2018年同比下降14.56%,其中,中国生猪出栏量占全球的比重为45.08%,较2018年下降了8.8个百分点。欧盟和美国生猪出栏量市场份额较2018年有显著提升,占比分别为24.61%和12.71%。

3、中国生猪出栏、存栏量锐减

改革开放以来,受经济持续高速增长、城乡居民收入水平不断提高和食物消费结构不断升级等导致的需求强力拉动,我国生猪产业一直保持着快速增长的趋势。但近年来,行业环保政策要求日趋严格,大量中小散户推出行业,加“非洲猪瘟”的影响,2019年我国生猪出栏量大幅下降到5.44亿头,较2018年同比下降21.57%。

2019年我国主要生猪养殖企业中,温氏股份和牧原股份的生猪出栏量排在前列,出栏量分别为1852万头和1025万头。正邦科技、新希望股份和天邦股份生猪出栏量均小于1000万头。

受环保政策和行业周期性和波动性因素的影响,我国生猪存栏量近年来呈下降趋势。2012年我国生猪存栏量有4.8亿头,至2019年下降至3.10亿头。

4、中国香港地区为内地生猪主要出口地区

经历了价格持续增长之后,2020年上半年,由于新冠肺炎疫情,餐饮业受影响严重,同时居民个人猪肉消费需求也有所下降。2020年上半年猪肉价格整体呈下降趋势。

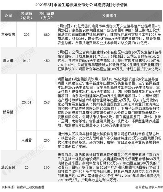
但价格下降并未影响企业的投资热情。2020年3月,农业农村部、发改委、财政部等多个部门发布了一系列政策支持生猪养殖产业,各大公司纷纷布局养殖项目。

其中,京基智农表现最为活跃。2020年5月18日签约汕尾市年出栏60万头生猪养殖项目。随后京基智农在徐闻县生猪产业项目引种投产。建成后可实现年出栏100万头商品猪。5月22日,公司宣布建设年出栏500万头生猪产业链项目。

疫情过后,随着居民消费需求的回升,生猪养殖业需求端将会有所增长。加上国家政策的刺激和非洲猪瘟的好转,预计2020年我国生猪养殖规模会有所扩大。

以上数据及分析请参考于前瞻产业研究院《中国生猪养殖行业市场前瞻与投资预测分析报告》,同时前瞻产业研究院提供产业大数据、产业规划、产业申报、产业园区规划、产业招商引资等解决方案。

发表评论
0评