研究发现:
① 食源性肥胖小鼠中,食用酸奶可改善糖稳态,减少肝脏胰岛素抵抗和脂肪肝;
② 菌群分析和粪菌移植表明,肠道菌群的变化参与了酸奶对胰岛素敏感性的有益影响;
③ 用代谢组学方法鉴定出3种支链羟基酸(BCHA)与食用酸奶的肥胖小鼠的代谢改善相关,BCHA富含于酸奶中,是牛奶发酵产物;
④ 食源性肥胖导致小鼠血液和代谢组织(肝脏、肌肉)中的BCHA水平降低,食用酸奶可改善;
⑤ 体外细胞实验表明,BCHA能直接改善肝细胞和肌细胞的糖代谢。

研究如何进行
-
正常饮食对照(C);
-
高脂高糖饮食组(H),喂食高脂肪高蔗糖饮食;
-
添加冻干酸奶的高脂高糖饮食组(Y)。他们将酸奶以冻干形式添加到高脂高糖饲料中,替代了每日能量摄入量的7.6%。
-
第一项研究对Y小鼠进行了12周饮食干预后的酸奶治疗,对照C\H组小鼠,以探索对体重、肝脏代谢以及葡萄糖稳态和胰岛素抵抗指数的总体影响。
-
第二项研究对Y小鼠进行了15周饮食干预后的酸奶治疗,对照C\H组小鼠,以探索对体重、肝脏代谢以及葡萄糖稳态和胰岛素抵抗指数的总体影响。
-
第三项研究使用金标准高胰岛素-正常血糖钳(HIEC)方法研究酸奶治疗对全身、肝脏和外周胰岛素敏感性的影响。
研究结果
酸奶对体重的影响

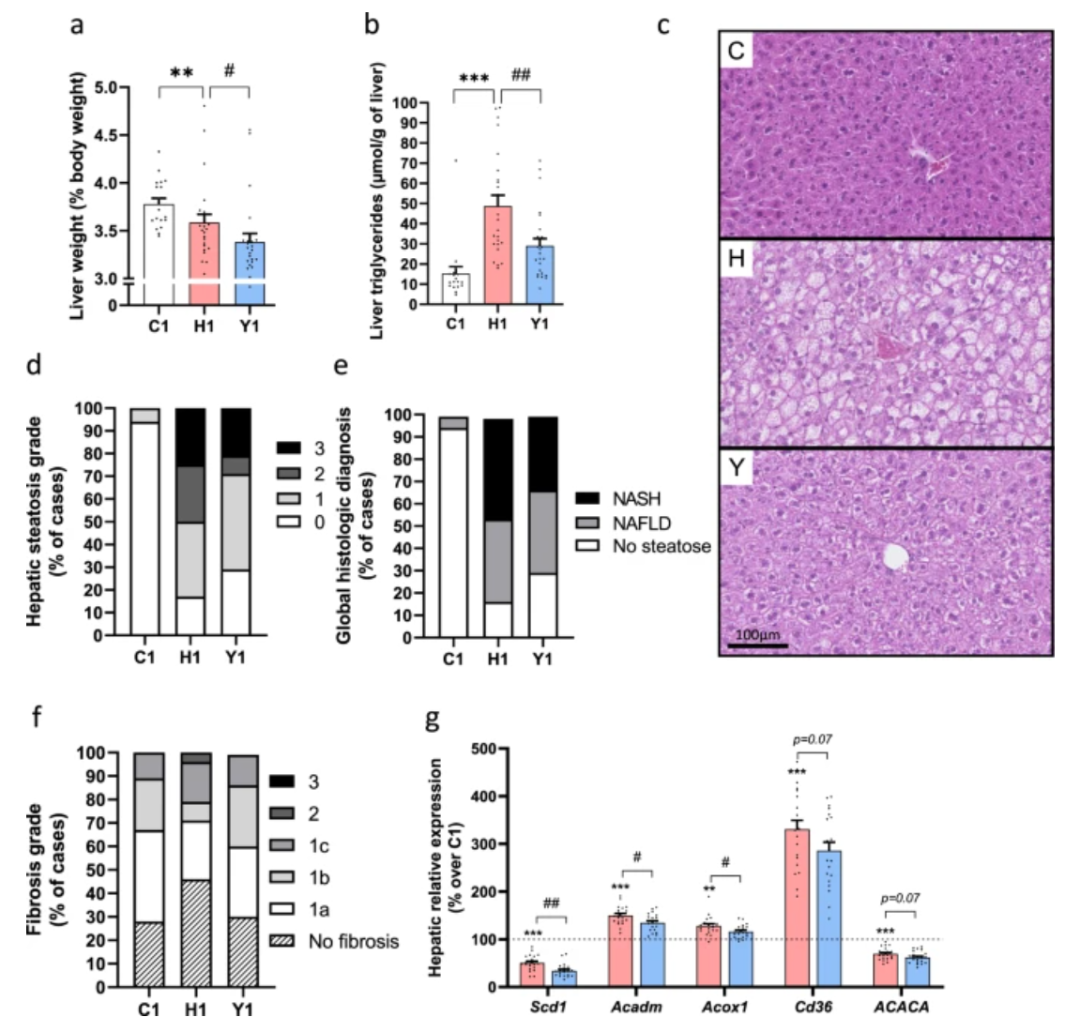
第一项研究也证实,12周的酸奶治疗有效预防了H喂养诱导的肝脏脂肪变性,并通过显著降低的相对肝脏重量和肝脏甘油三酯水平。肝脏切片的定性组织病理学分析表明,与未处理的H喂养小鼠相比,酸奶治疗的小鼠普遍表现出更健康的肝脏表型,其中以肝脏脂肪变性等级(特别是2级和3级)诊断和纤维化分级降低为主(图2d- f )。
酸奶对葡萄糖稳态和胰岛素抵抗指数的总体影响
随后,Marette团队又通过口服葡萄糖耐量实验(OGTT)和胰岛素抵抗指数(HOMA-IR)分析,发现酸奶降低了高脂高糖饮食小鼠的空腹血糖,并提升了胰岛素敏感性。在胰岛素注射过程中,单纯高脂高糖饮食小鼠(H)葡萄糖输注速率(GIR)显著降低,全身糖吸收能力低于酸奶干预组。他们还发现,酸奶正是通过抑制肝脏葡萄糖产生(RA)和提高全身的葡萄糖代谢率(RD)发挥降糖作用。可见,酸奶的作用靶点可能在肝脏。
研究者用代谢组学方法鉴定出3种支链羟基酸(BCHA)与食用酸奶的肥胖小鼠的代谢改善相关,BCHA富含于酸奶中,是牛奶发酵产物。
高脂饮食会引起小鼠体内血液、肝脏和肌肉中BCHA含量降低。好消息是,食用酸奶能抵抗高脂高糖饮食引起的BCHA含量降低。

既然BCHA是酸奶调节肝脏糖代谢的关键,那么BCHA与糖脂代谢的关系如何呢?
为了弄清楚这个问题,Marette团队将摄入酸奶的高脂高糖饮食小鼠肝脏BCHA水平与空腹血糖和甘油三酯做相关分析,发现肝脏HICA、HMVA和HIVA水平与空腹血糖和肝脏甘油三脂含量均显著负相关。
为了验证BCHA混合物对糖代谢的调节作用,Marette团队在FAO肝细胞和L6肌细胞上验证BCHA对葡萄糖生成和摄取的影响。结果发现BCHA浓度越高,对FAO细胞葡萄糖产量的抑制越明显,这表明BCHA是肝脏和肌肉细胞葡萄糖代谢的调节因子。
同时,Marette团队还发现BCHA混合物也增加了L6心肌细胞的葡萄糖摄取,其中代谢物HICA作用最为明显。而且体外实验发现HICA是肝脏葡萄糖产生和肌肉葡萄糖摄取的细胞调节因子,因此HICA可能是酸奶降低高脂高糖小鼠血糖的关键代谢物。

综上,该研究结果表明,仅三个月的膳食酸奶摄入可以防止肥胖小鼠的BCHA减少,促进全天代谢健康,降低2型糖尿病风险并防止肥胖小鼠肝脏脂肪变性。需要指出的是,虽然这个研究将我们对酸奶有益健康的认知推到一个更高的层面,但是这毕竟是个小鼠和体外细胞实验,今后还需要进一步的人体实验来证实酸奶的这些作用。

